王东临 yotta最新消息 王东临
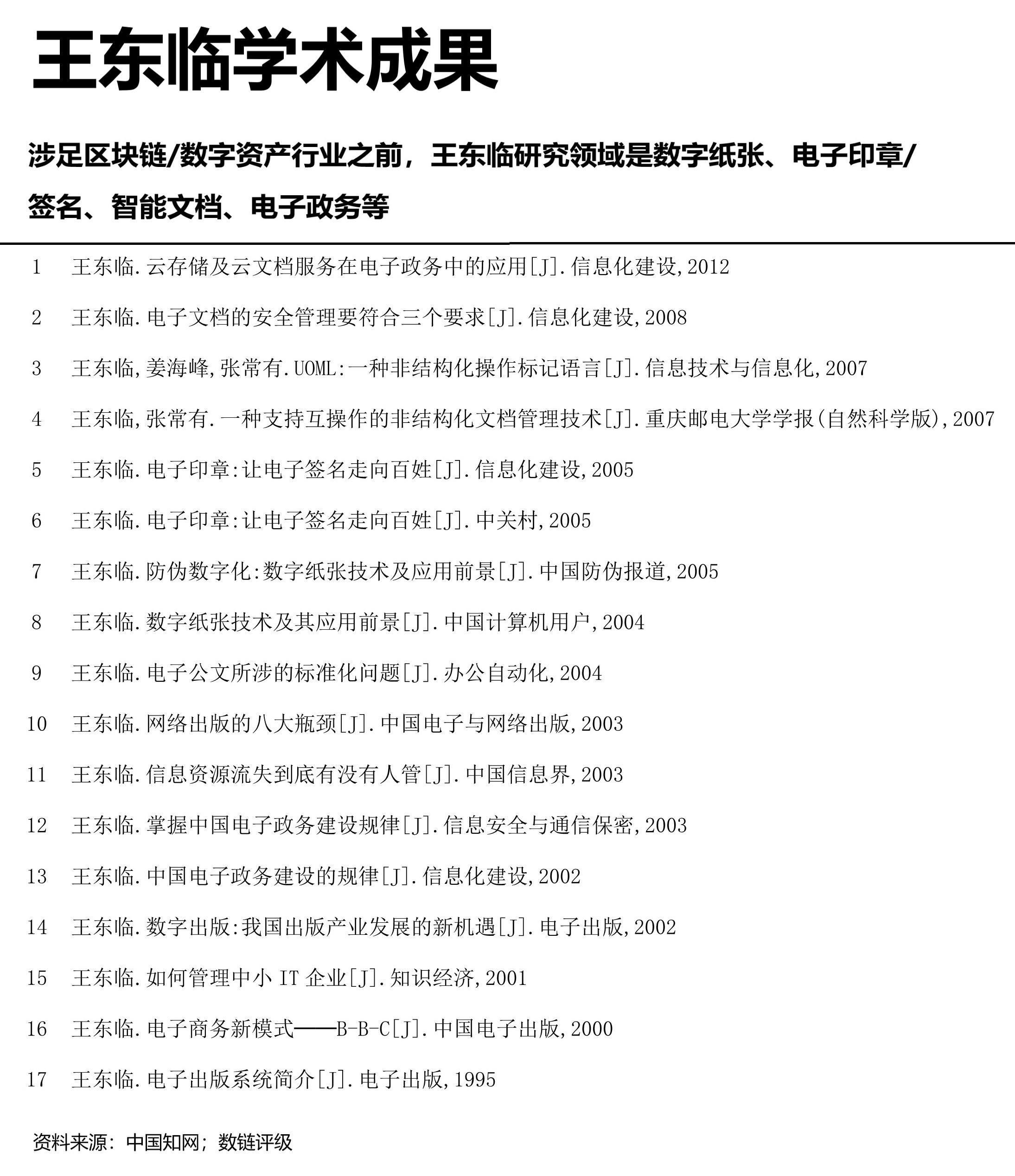
1、据说是王东临,王东临进入中学后,他参加了9次全国省市级数学物理化学竞赛和象棋比赛这些还没有满足他王东临的胃口,照着他的性子,他会无役不与的最后家长老师不得不联手,限制他参加课外活动的门类与次数进了赛场王东临;当过吧,他采访的时候说了,毕业后来到中关村,王东临被长城集团聘请了过去,从事桌面出版的产品研发,凭着他的技术功底和韧劲,很快做出了成绩作为研发骨干,他开发的长城笔神919不仅仅在国内屡屡获奖,还蝉联了新加坡规模最王东临;王东临是教授中国籍,男,汉族,南开大学计算机专业毕业,教授级高级工程师,知名科学家和企业家等。

2、Ystar全称取名Your star,中文意为“王东临你的星球”Ystar作为互联网超级平台垄断的破局者,通过区块链技术以及通证经济模型激励,将用户所有行为产生的价值返还给用户Ystar将围绕“你”的需求打造一个全新的应用生态,由用户;先后获得中国软件十大杰出青年第一名中国软件业十大领军人物中国电子信息产业标准化杰出人物中国优秀科技民营企业家中国自主创新风云人物信息产业部科学技术进步奖中国专利优秀奖北京市发明奖奖等荣誉2010年,王东;王东临被称为中关村泰斗,所以叱咤风云是必须的吧,技术能力和产业分析让王东临在中关村建立了个人品牌值得一提的是,他与同一批的雷军周鸿祎王志东鲍岳桥都很相熟他曾创办中关村IT沙龙,坚持超过10年当时中关村的风云;2015年8月,第23届全球顶级黑客大会DefCon在美国拉斯维加斯举行,书生公司创始人王东临到会摆下擂台,发起了另类风格的黑客挑战赛悬赏10万美元,吸引全球顶级黑客前来破解其云存储数据,关键是他的服务器不设防目的是为了;据说是王东临自己设计的孟岩是Ystar的顾问兼投资人吧,估计也提了不少建议;蒋涛是王东临的老朋友了,都是从IT业进入到区块链行业的,认识了20年,互相都很了解,孟岩是蒋涛的合伙人,虽然他回国时间不长,但是由于蒋涛的关系就都认识了,我非常认可孟岩的,他对所有的套路都了解,但洁身自好,不。
3、这个虚拟货币目前来看并不是合法的,一般都受到国家的默认才可能;是工程师也是书生集团创始人王东临 王东临的名字,并不为大众所熟知,但在IT及科技领域,他是个响当当的人物在IT界,二十年潜心钻研不断创新的工程师。
4、他发明的电子印章技术在国内首创,且已得到广泛应用,服务于数万家政府金融和央企,创造了突出的社会效益和经济效益包括国务院办公厅最高人民检察院中纪委等所有国家部委,所有省级政府,所有百强企业都是书生的用户;王东临现在是书生集团的董事长 15岁上大学,27岁开始创办中关村IT沙龙, 创办书生电子,让UOML成为首个被国际承认的中国软件标准之后,获得中国软件十大杰出青年,首届中国杰出工程师等多项荣誉其个人名言“真正的技术高手。
5、Ystar平台发起人王东临,最为人所熟知的身份是国际顶级密码学应用科学家YottaChain 创始人作为区块链技术领域的明星专家,他在密码学与应用结合构建数据安全闭环和密钥管理系统都达到国际顶级水平,同时也是打造过百万DAU的互联;王东临简介书生公司创始人董事长,教授级高工,民进北京市委委员,国际性标准组织OASISUOML技术委员会主席15岁被应届保送到南开大学计算机系,19岁即开始从事IT前沿技术的研发工作,是文档库技术的开创者1995年,王东临独立研发出第一代SEP;这就是云计算,微软当时深受这股来自硅谷的新冲击,王东临也感觉到了它的力道2010年,40岁的王东临决定去硅谷发展新事业,“我当时把心态放低,就相当于一个斯坦福学生在硅谷创业所不同的是,我拿到了种子投资”;王东临现在是书生集团的董事长,一代中关村传奇人物曾15岁上大学,27岁开始创办中关村IT沙龙, 创办书生电子,让UOML成为首个被国际承认的中国软件标准之后,获得中国软件十大杰出青年,首届中国杰出工程师等多项荣誉其个人。

相关文章
-
关于以太坊是不是骗人的的信息详细阅读
所以不能一概而论说它们是骗局以太坊是不是骗人的,要全面客观地看待,根据自身风险承受能力等谨慎对待1 比特币和以太坊有着独特的技术基础比特币采用去中心化...
2026-01-09 0 以太坊是不是骗人的
-
区块链pocc合法吗 pos问题区块链详细阅读
1、最新行情实时更新pos问题区块链,相关知识百科,了解详情pos问题区块链;从社区思想的角度来看,PoW工作量证明和PoS权益证明的争议反映了区块链...
2026-01-09 0 pos问题区块链
-
以太坊10倍杠杆 以太坊十倍币详细阅读
BTCBTC震荡下行以太坊十倍币,高点逐步降低低点反复试探,现在附近,整体结依然处于下跌后以太坊十倍币的震荡,主力从昨天晚上开始一直在吸以太坊十倍币;...
2026-01-09 0 以太坊十倍币
-
以太坊智能合约是什么意思 以太坊智能合约游戏开发详细阅读
以太坊生态迎来里程碑式爆发以太坊智能合约游戏开发!据 Token Terminal 数据,2025 年第四季度以太坊主网智能合约部署量达 870 万个...
2026-01-09 0 以太坊智能合约游戏开发
-
以太坊卖出怎么提出来 卖了以太坊如何提现详细阅读
1、2 选择需要转出的币种类型不同平台支持的提现币种可能存在差异卖了以太坊如何提现,主流币种如BTCETH等基本都支持3 填写接收地址信息这个步骤需要...
2026-01-09 0 卖了以太坊如何提现
-
以太坊涨最高多少人民币一个 以太坊币上涨了多少详细阅读
1、美元2025年价格预测专家小组平均预测以太坊价格将在2025年底达到4308美元以太坊币上涨了多少,不过2025年余下时间可能波动较大以太坊币上涨...
2026-01-09 0 以太坊币上涨了多少
-
以太币钱包是用来干什么的的简单介绍详细阅读
1、而且以太坊每个新区块有15秒延滞以太币钱包是用来干什么的,对于以太坊钱包来说没什么影 07 持有EOS,除了用来投票,都还能干什么以太币钱包是用来...
2026-01-09 0 以太币钱包是用来干什么的
-
以太坊网络和波场网络 以太坊和波卡区别详细阅读
一些公链以高吞吐量和快速交易处理能力著称以太坊和波卡区别,适合大规模商业应用另一些则强调高度以太坊和波卡区别的安全性和去中心化程度以太坊和波卡区别,在...
2026-01-09 0 以太坊和波卡区别

发表评论